太阳成tyc9728集团
学院首页
太阳概况
学院简介
现任领导
组织架构
师资队伍
党建工作
党建动态
理论学习
基层风采
教育教学
专业简介
系部动态
实践教学
教学研究
教研交流
会计大讲堂
太阳成集团
学科建设
科研动态
学术交流
科研机构
学生工作
学生活动
就业工作
心理健康
产业学院
产业学院简介
合作企业
产业导师
新闻动态
产教融合
CO-OP
校友之窗
校友活动
校友风采
校友大讲堂
合格评估
评估文件
评估动态
学院首页
正文
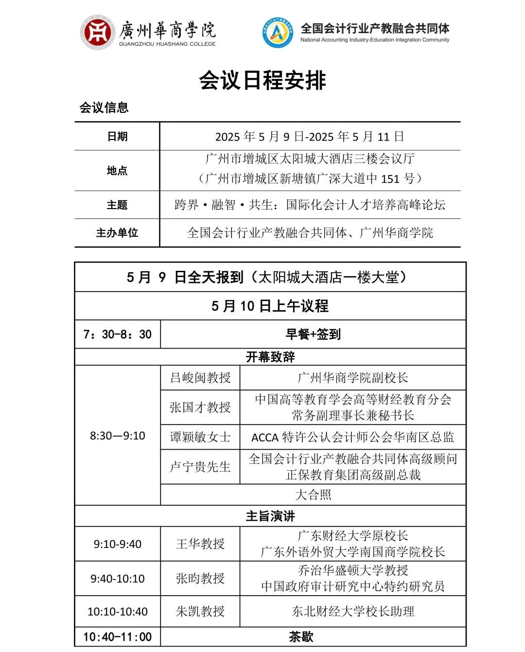
会议邀请 | 跨界·融智·共生:国际化会计人才培养高峰论坛
2025/05/06
上一篇:
太阳成tyc9728集团招生宣传 | 太阳成tyc9728集团,梦想...
下一篇:
太阳成tyc9728集团2025年会计学专业辅修二学位班招生简章
【
关闭
】